$5+

AniCam

1 rating
I want this!

AniCam

$5+
1 rating

What is this for

Blender 3D add-on that allows the animating camera and render output resolution.

Add-on functionality

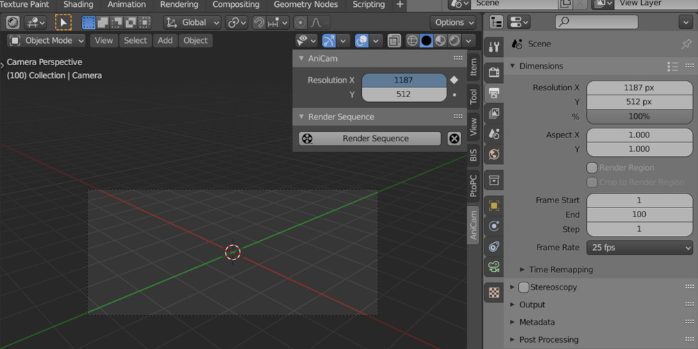
In the “AniCam” panel there are similar fields as the “Resolution X” and “Resolution Y” fields from the “Output Properties – Dimensions” tab of the “Properties” window which are responsible for the output resolution of the camera and render. They are automatically synchronized.

Basic resolution fields cannot be animated, But now it is possible to animate fields from the “AniCam” add-on panel.

Animation of these fields is performed as usual – by pressing the “i” keycode above the required field. The animation curve appears in the “Graph Editor” and “Nonlinear Animation” windows.

Now you can render images with the required resolution at any point on the TimeLine.

You can also manage camera resolution in timeline markers.

Just add a timeline marker and set the required render resolution to it in the AniCam panel. Now render resolution changes when the cursor crosses the timeline marker.

Important:

Blender does not support changing camera resolution with the default rendering of animation (by Ctrl + F12). However, you can render the frame sequence by clicking the “Render Sequence” button on the “AniCam” add-on panel.


Demonstration video

https://www.youtube.com/watch?v=n9h_vS9nhC0

https://www.youtube.com/watch?v=z4a1ycVBzBo

Add-on web page

For more information please visit https://b3d.interplanety.org/en/blender-add-on-anicam/

I would love to hear your feedback and issues to make the add-on better.


Installation

  • Download *.zip archive with the add-on distributive
  • In Blender: The "Preferences" window — Add-ons — Install... — specify downloaded archive


Location and call

The “3D Viewport” window – N panel – “AniCam" tab.


Current add-on version

1.2.1.


For Blender versions

2.83, 2.93, 3.0, 3.1, 3.2, 3.3, 3.4

$
I want this!
Size
19.8 KB

Ratings

5
(1 rating)
5 stars
100%
4 stars
0%
3 stars
0%
2 stars
0%
1 star
0%
Powered by